2026国考公告正式发布!10月15日报名!
点击蓝字,关注我们
公告发布
公告发布时间:10月14日
2.考试时间
报名时间:2025年10月15日8:00至10月24日18:00
资格审查:2025年10月15日8:00至10月26日18:00
查询报名序列号:2025年10月28日8:00后登录专题网站查询
报名确认时间:2025年11月1日0:00至11月6日 24:00
打印准考证:2025年11月24日0:00至11月30日15:00
笔试时间:
公共科目笔试时间为:
2025年11月30日上午 9:00—11:00 行政职业能力测验
2025年11月30日下午 14:00—17:00 申论
8个非通用语职位外语水平测试,金融监管总局及其派出机构职位、中国证监会及其派出机构职位以及公安机关人民警察职位专业科目笔试时间为:
2025年11月29日下午 14:00—16:00
报名流程
公告发布→网站注册→信息填写→选定职位→提交审核→审核通过→ 报名缴费→报名成功→准考证下载打印→ 参加笔试
1.“国家公务员局 ” , 是国考官方网站。
2.点击官网,右 侧考试录用专栏,找到国考专题 “中 央机关及其直属机构20xx年度考试录用公务员专题”

3.找到国考报考系统入口“考生报名入口

(现在点进去之后看到的页面只有登录选项,没有注册选项,因为只有出了考试公告才能注册报名。在公告发布之后,进入国考报名系统注册、报名即可。需要多关注这个网站首页的公告和通知,在规定的时间内报名,一定注意在截止时间之前报名)
1.注册,填写注册信息
在填写“考生注册信息”表的时候,密码、姓名、身份证等信息的录 入一定要准确;一个身份证只能注册一个账号,切勿重复注册!
2.注册成功,填写完整考生基本信息
①“政治面貌”如果已经发展成预备党员的考生,可以直接选择“中共党员” ,按照中共党员要求的岗位进行报考;入党时间填写成为预备党员的时间即可;
②“人事档案存放单位”2026应届毕业生如无法确定具体毕业时间,可填写预计的毕业时间,如:2026年7月,但是不可以超过7月31号,国家公务员规定需在7月31号前取得毕业证和学位证;
③“户籍所在地”即为户口本和身份证上的地址;
④“基层工作经历”按照实际填写,一般应届生很少有这样的经历
⑤“通信地址”填写你可以收到包裹的地址,一般应届毕业生直接填写高校即可;
⑥“服务基层项目工作经历”有相应的经历则可在对应处打勾,没有就不填写
⑦“奖惩情况”在校期间所获得的荣誉和表彰,如:三好学生、优秀学生干部、奖学金、技能竞赛的获奖证书等,所代表的区域越大越好
⑧“既往病史”原则上填写“无 ” , 如果有重大疾病并且已经确诊或者做过手术的,需要如实填写;
⑨“实习经历”填写在校期间的相关实习经历,原则上尽量有相关实习的证明,如果没有也是可以填写的,不影响后续审核及之后的录用,没有则填“无” 。
⑩“论文情况”指在校期间的论文发表、期刊发表情况,考生根据个人实际情况填写,注意一下,毕业论文和毕业设计不能填写
⑪“*”主要填写在校期间的专业科目*以及部分公共科目*,为让用人单位能够更好的审核自身是否符合该岗位的报考条件。如有补考和重考,请填写补考和重修之后的*,不要填写之前挂科的* (挂科是有影响的) 。
根据考生个人情况填写完成之后就可以直接保存提交,进入选报岗位的步骤了
3.报名
点击“职业填报”后,你可以选择按招录机关选择职位或者按代码选择职位。
1.下载职位表
公告发布之后,招考简章也会同步发布,就是我们所说的职位表。共有4张工作表组成,分别为:中央党群机关职位表、中央国家行政机关职位表、中央国家行政机关直属机构(省级及以下)职位表、中央国家行政机关参照公务员法管理事业单位职位表。

2.岗位筛选
筛选出符合自己条件的岗位,不仅要留意自己所属的二级专业,还要注意专业大类,这也是很好的找岗依据。专业、工作、居住地址、拥有证书和所掌握的技能都要合理利用,将竞争人数缩到最小。
①筛选可报考岗位 (专业/学历等)
②缩小备选范围 (离家远/常出差等)
③了解岗位情况 (官网等)
④结合个人实际 (备考水平等)
⑤把握竞争水平 (报名竞争比等)
1.考生成功提交确认岗位报考之后,不等于已经报名成功,要时刻留意审核情况,资格审核会有三种结果状态:“通过” 、 “不通过”、“退回补充资料” ,显示“通过”的就代表已经成功报考该岗位了。
2.审核通过之后就不能对个人信息以及岗位信息进行修改了 。
3.审核时间不一定,可能半天,可能一天,也可能两天,因此尽量不要赶在最后一刻再去报名,如果不通过就没有修改机会了;并且尽可能多选几个备选岗位,防止出现没有预料到的审核状况,比如财务管理报不了工商管理。
后续要关注报名确认及缴费,上传照片、打印准考证以及考场踩点等事宜。
审核通过之后,逾期不缴纳费用也算报名不成功,视为“ 自动放弃” , 真的不要忘记!
最后报名成功,一般笔试前一周才可以知道考场信息和打印准考证!
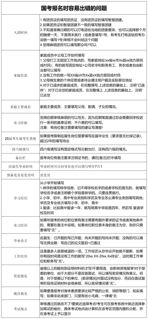
国考报名时容易出错的问题

❤️最后祝大家全都成功! ! !
点击二维码
扫描添加“云至公考”
为你解答更多公考问题

微信号|yunzhigongkao1
手机号|18915926310
【2026考前冲刺】预计10月30日开课
【2026申论专项特训营】开课中

